Recently, Cucurbitaceae Vegetable Genetics and Breeding Group in the Institute of Vegetables and Flowers (IVF, CAAS) made important progress in cucumber seed germination under low-temperature stress. Novel loci regulating cucumber low-temperature seed germination was excavated by GWAS, and candidate gene CsPPR was verified. The paper was published in Frontiers in Plant Science with the title “GWAS reveals novel loci and identifies a pentatricopeptide repeat-containing protein ( CsPPR ) that improves low-temperature germination in cucumber.”
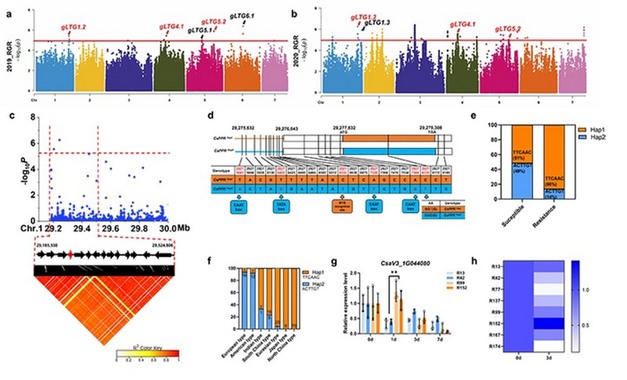
Low temperatures negatively affect the percentage and rate of cucumber ( Cucumis sativus L.) seed germination, which has deleterious effects on yield. In this study, a genome-wide association study (GWAS) was used to identify the genetic loci benath low-temperature germination (LTG) in 151 cucumber accessions that represented seven diverse ecotypes. Over two years, phenotypic data for LTG, i.e., relative germination rate (RGR), relative germination energy (RGE), relative germination index (RGI), and relative radical length (RRL), were collected in two environments, and 17 of the 151 accessions were found to be highly cold-tolerant. Three loci ( gLTG1.2, gLTG4.1 , and gLTG5.2 ) showed strong signals over two years using the four germination indices. Three genes were potentially causal to LTG: CsaV3_1G044080 (a pentatricopeptide repeat-containing protein) for gLTG1.2, CsaV3_4G013480 (a RING-type E3 ubiquitin transferase) for gLTG4.1, and CsaV3_5G029350 (a serine/threonine-protein kinase) for gLTG5.2. The function of CsPPR ( CsaV3_1G044080 ) in regulating LTG was confirmed, which illustrated that CsPPR positively regulates cucumber cold tolerance at the germination stage. This study will provide insights into cucumber LT-tolerance mechanisms and further promote cucumber breeding development.


This study was led by groups from IVF-CAAS, Prof. Zhang Shengping and Associate Prof. Miao Han serving as co-corresponding authors. Ms. Li Caixia and Dr. Dong Shaoyun contributed equally to this work as co-first authors. This work was funded by the National Natural Science Foundation of China, the Earmarked Fund for Modern Agro-industry Technology Research System, Science and Technology Innovation Program of the Chinese Academy of Agricultural Science.
Click here to read the entire paper
Source: caas.cn